📄 内容摘要:本文深入解析FANUC弧焊系统中的关键功能设置,涵盖检测功能、原始焊道再继续功能、刮擦起弧功能、再起弧功能、焊接速度指令及其他功能。详细介绍了电弧耗尽检测、气体耗尽检测、焊丝耗尽检测、溶敷检测、电源异常检测和冷却水异常检测等检测功能的启用/禁用设置及其报警机制,帮助操作人员全面掌握焊接系统的控制与优化,提升焊接质量和效率。
💡 建议:如果您想深入学习FANUC系统的操作与编程,推荐您学习《FANUC 0i MF操机调机+UG定轴编程全流程实战教程》,这门课程从基础到实战,全面覆盖FANUC 0i MF的操机调机和UG定轴编程,帮助您掌握数控加工的核心技能。
弧焊系统中的设置,是在焊接工序中进行与弧焊整体的控制相关的设置。这些设置,在焊接系统设置画面上进行。设置参数将被反映到所有的焊接装置及所有的焊接数据中。
![图片[1]-FANUC弧焊系统功能全解析:检测、再继续、刮擦起弧等核心设置详解-机械资源网](https://www.u557.com/wp-content/uploads/2026/01/20260125114411379-153bac50-87be-4eff-b7d5-01498a3ecaba.png)
焊接系统设置主要有以下几种 :1、检测功能 2、原始焊道再继续功能 3、刮擦起弧功能 4、再起弧功能5、焊接速度指令 6、其它功能
![图片[2]-FANUC弧焊系统功能全解析:检测、再继续、刮擦起弧等核心设置详解-机械资源网](https://www.u557.com/wp-content/uploads/2026/01/20260125114413365-d0f2fca6-6256-4618-be65-f462e745a9a8.png)
![图片[3]-FANUC弧焊系统功能全解析:检测、再继续、刮擦起弧等核心设置详解-机械资源网](https://www.u557.com/wp-content/uploads/2026/01/20260125114415539-ba04aa37-9344-46f4-8557-6fd2e2d714e7.png)
![图片[4]-FANUC弧焊系统功能全解析:检测、再继续、刮擦起弧等核心设置详解-机械资源网](https://www.u557.com/wp-content/uploads/2026/01/20260125114416160-6b389f21-3236-4c10-8e17-04fdc084fcd5.png)
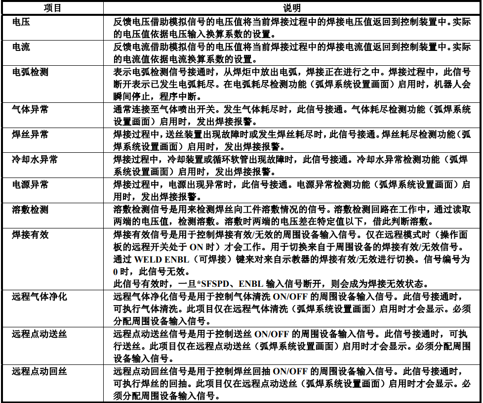
一、检测功能:
1、电弧耗尽检测:设置电弧耗尽检测功能的启用/禁用。本功能启用时,焊接过程中电弧检测信号(下图一)切断时,在电弧耗尽的检出时间(下下图二)之后,发生焊接报警。
![图片[5]-FANUC弧焊系统功能全解析:检测、再继续、刮擦起弧等核心设置详解-机械资源网](https://www.u557.com/wp-content/uploads/2026/01/20260125114418841-82dd2cf3-60b2-471d-acc3-ecf9d5acd4c9.png)
(起弧的检出时间-从输入电弧检测信号起直至视为电弧已切实发生为止的时间。在此时间以上电弧检测信号连续无法接通时,不将其视为电弧产生)
所谓原始焊道再继续功能,就是在焊接动作因保持和报警的发生等而中断时,在程序再启动时返回到中断的位置后使得焊接再继续的功能。(设置内容如下)
刮擦起弧功能,是在焊接开始时没有发生电弧时,通过下图的动作在与焊接开始位置不同的场所重试焊接开始的功能。通过刮擦起弧发生电弧时,焊炬立即返回焊接开始位置而继续焊接。
再起弧功能,是在焊接开始时没有发生电弧时,通过下图所示的动作,在相同的位置(焊接开始位置)重试焊接开始的功能。在本动作仍然没有发生电弧时,前述的刮擦起弧功能将会起作用。
五、焊接速度指令
焊接速度指令功能中包含如下项目。
(焊接速度指令是可以在焊接条件中设置焊接速度的指令。因此,可以将焊接电压、电流、速度作为焊接条件一起进行管理。此外,每次示教时,就不必在程序上记述焊接速度值以及单位。通过将动作指令语句中的动作速度项目变更为“WELD SPEED”(焊接速度),可以使机器人按照指定的焊接速度进行动作,指定的焊接速度是在其动作语句以前执行的电弧开始指令的焊接条件设置的焊接速度。)
六、其它功能
特别注意
如有帮助谢谢点赞,觉得不错劳烦转发


























暂无评论内容